- Головна
- Про нас
- Продукція
- Вакуум-випарні установки
- Розпилювальні сушарки
- Рішення для молочної промисловості
- Рішення для цукрової промисловості
- Рішення для хлібопекарської промисловості
- Комплексні рішення
- Поточно-механізована лінія з виробництва пшеничних виробів
- Поточно-механізована лінія з виробництва батонних виробів
- Поточно-механізована лінія з виробництва житньо-пшеничних подових сортів хліба
- Лінія з виробництва бубличних виробів
- Лінія з виробництва сухарних виробів
- Лінія з виробництва пряників
- Комплексно-механізована лінія з виробництва формового хліба
- Печі хлібопекарські
- Парогенератор
- Теплоутилізатор
- Комплексні рішення
- Автомобілерозвантажувальна техніка
- Ємності
- Інше обладнання
- Послуги
- Галерея
- Сертифікати
- Контакти
© 2026 ПрАТ "Калинівский машинобудівний завод"
- Головна /
- Продукція /
- Рішення для молочної промисловості /
- Комплексні рішення /
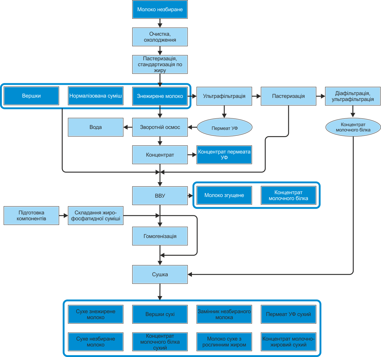
- Блок-схема переробки молока
- Головна
- Про нас
- Продукція
- Вакуум-випарні установки
- Розпилювальні сушарки
- Рішення для молочної промисловості
- Рішення для цукрової промисловості
- Рішення для хлібопекарської промисловості
- Автомобілерозвантажувальна техніка
- Ємності
- Інше обладнання
- Послуги
- Галерея
- Сертифікати
- Контакти

